欢迎您访问河北省保险中介行业协会!
披露详情

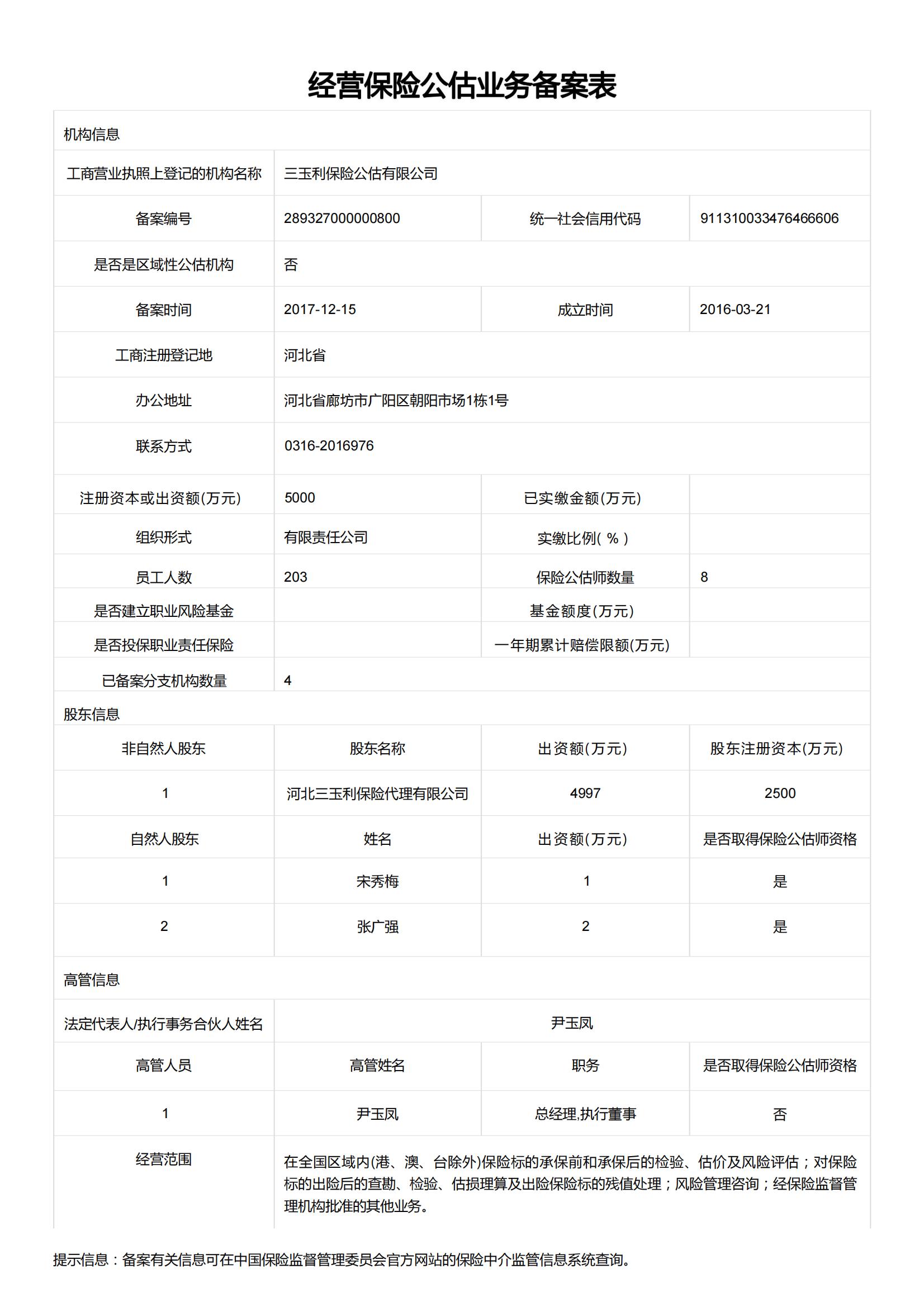
您的位置在:首页 >信息披露>三玉利保险公估有限公司

    披露机构基本信息
    公司名称: 三玉利保险公估有限公司
    公司住所: 河北省廊坊市广阳区朝阳市场1栋1号
    成立时间: 2015-6-19 经营区域: 全国
    注册资本(万元): 5000 法定代表人: 尹玉凤
    经营范围: 在全国区域内(港、澳、台除外)保险标的承保前和承保后的检验,估价及风险评估;对保险标的出险后的查勘、检验、估损理算及出险保险标的残值处理;风险管理咨询;经保监会批准的其他业务;价格鉴证评估。(依法须经批准的项目,经相关部门批准后方可开展经营活动)。
    主要负责人及持股情况:
    • 序号 姓名 职务持股比例
    • 1 河北三玉利保险代理有限公司 其他99.94%
    • 2 宋秀梅 监事0.02%
    • 3 周乐全 其他0.04%
    营业执照和经营保险中介业务许可证/备案表:
    信息披露网址:


    • "互联网业务(无互联网业务不用填报)"

    • 各分支机构

    • 业务合作信息

    • 基本财务信息

    • 重大变更

    • 历史数据



您好!目前官网已经进行全面技术升级,将不再支持低版本浏览器,为了保证您能够正常使用,请下载或更新最新的现代浏览器!

返回顶部